中国·太阳集团tyc33455(股份有限公司)-Official website
欢迎来到太阳成集团tyc33455
首页
关于我们
关于我们
公司领导
委员会
组织机构
历史沿革
党政管理
分党校工作
师德师风
教工之家
团队队伍
硕博士导师
教师队伍
管理岗位
人才培养
本科生培养
公司产品
学科科研
学科介绍
导师队伍
创新团队
平台建设
科学研究
社会服务
团学工作
团学动态
团学队伍
社会实践
科技创新
人才招聘
招生工作
就业工作
员工会
员工会
总会介绍
员工新闻
员工风采
员工企业
员工活动
合作交流
交流动态
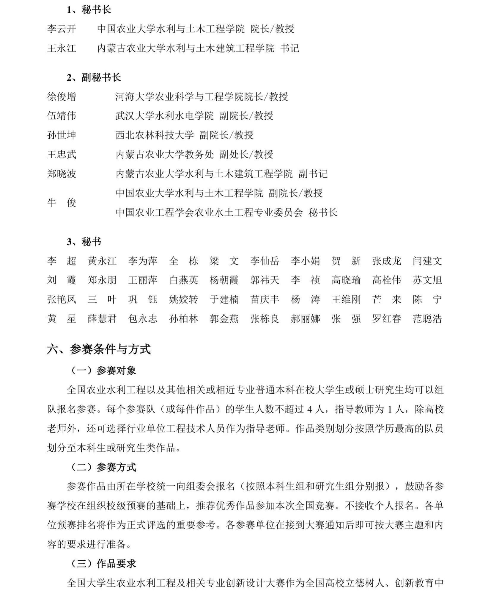
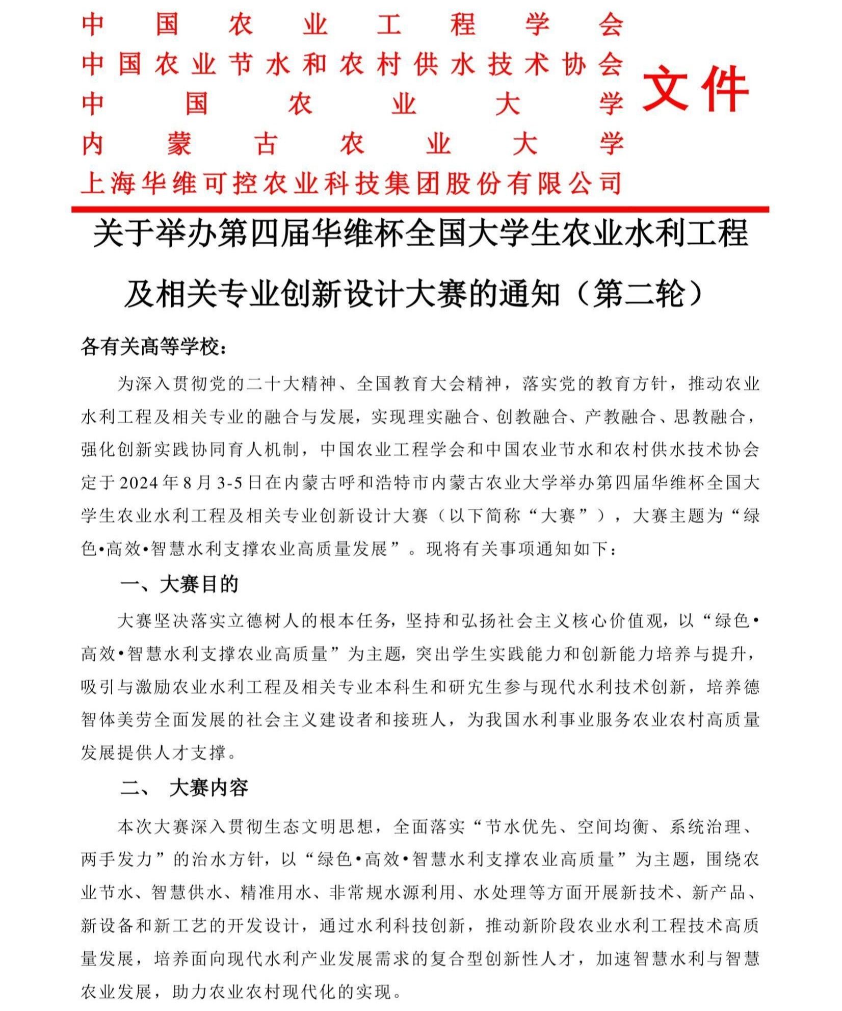
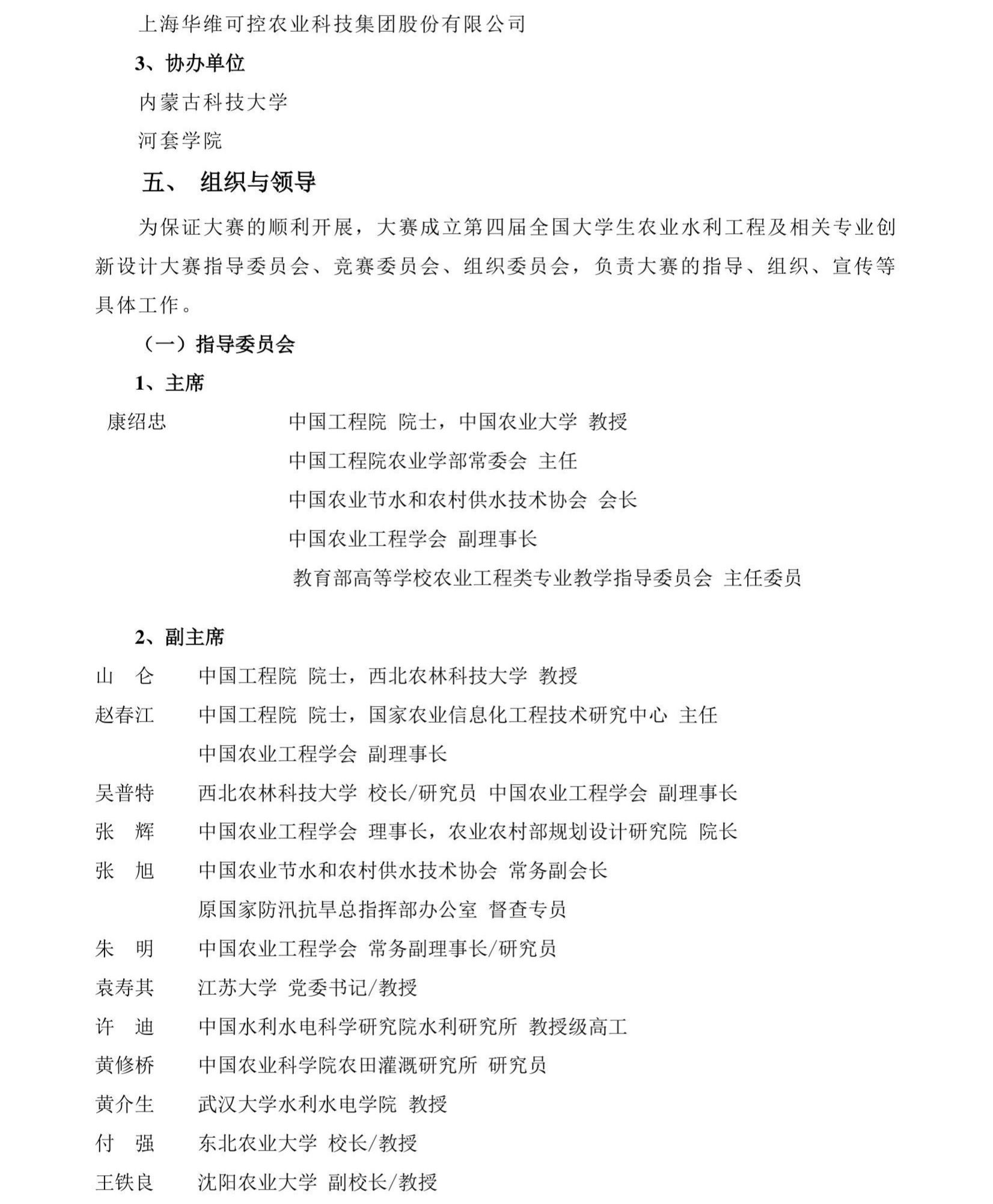
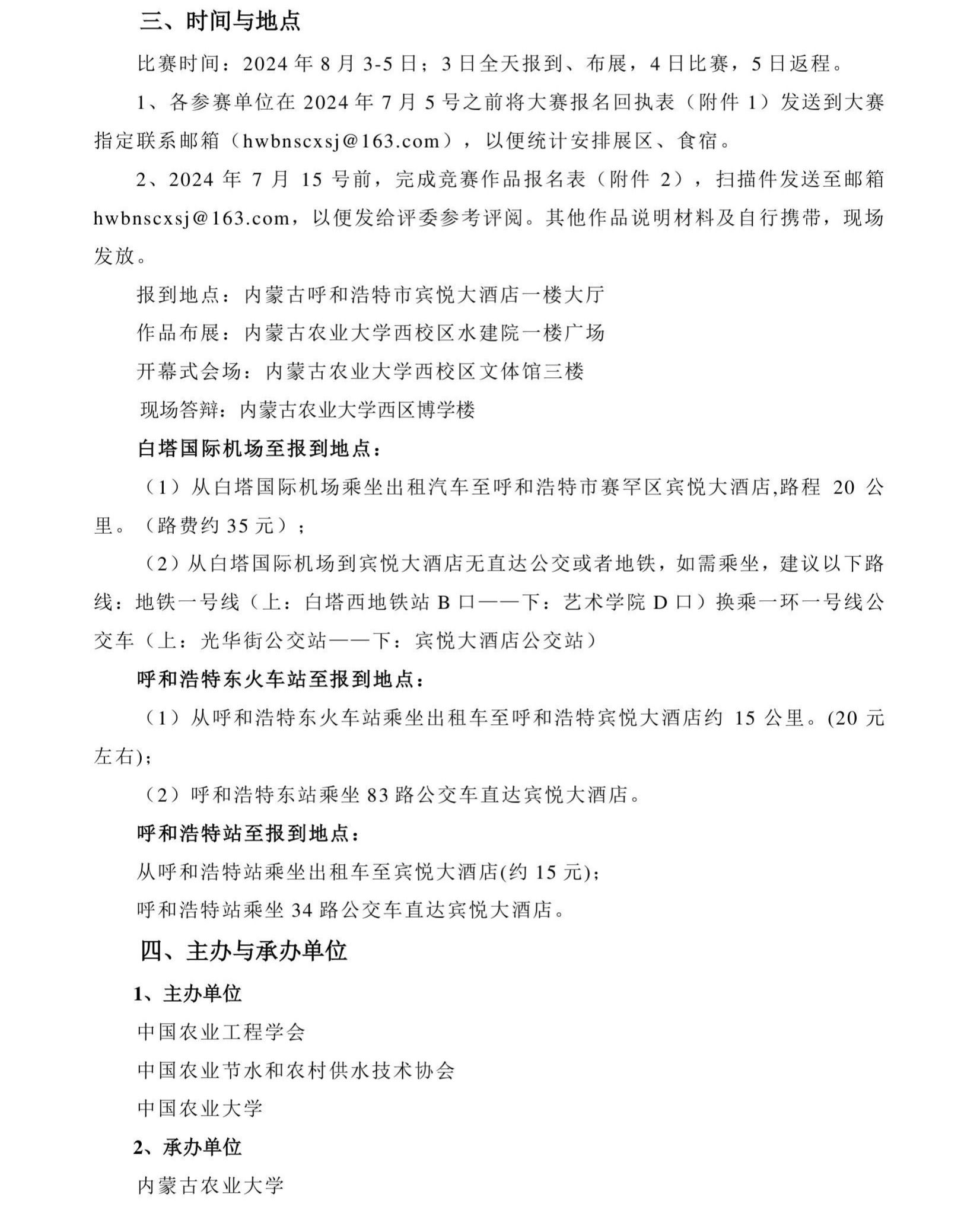
关于举办第四届华维杯全国老员工农业水利工程 及相关专业创新设计大赛的通知(第二轮)
发布时间:2024-06-28
来源:太阳成集团tyc33455
浏览次数:
附件【
附件2-第四届华维杯全国老员工农业水利工程及相关专业创新设计大赛作品报名表.doc
】已下载
次
附件【
附件1:华维杯第四届全国老员工农业水利工程及相关专业创新设计大赛-参赛回执.docx
】已下载
次
上一条:
2024年7月1日-7月5日 公司领导去向告知
下一条:
太阳成集团tyc33455
【
关闭
】